校园要闻

Campus news

您现在所在的位置: 首页  校园要闻

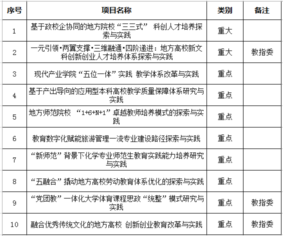
长师2023年市级教改项目立项重大项目2项、重点项目8项

更新时间:2023-06-25, 作者:, 浏览人数:144

 日前,2023年重庆市高等教育教学改革研究项目评审结果出炉,我校共获批45个项目。其中,重大项目2项,重点项目8项、一般项目29项、数字化专项6项,立项总数位列市属本科高校第一,重大重点项目数居市属本科高校前列,创学校历史新高。

(教务处 供稿)


友情链接 Link

关于我们  |   联系我们  |   友情链接  |   长师地图  |   宣传资料  |   长师微博  |   滴水崖论坛
中国·重庆·涪陵 地址: 重庆市涪陵区聚贤大道16号 邮编:408100 版权所有©长江师范学院 2013-2015
渝icp备11006140号